Instance Verification Kit (IVK)
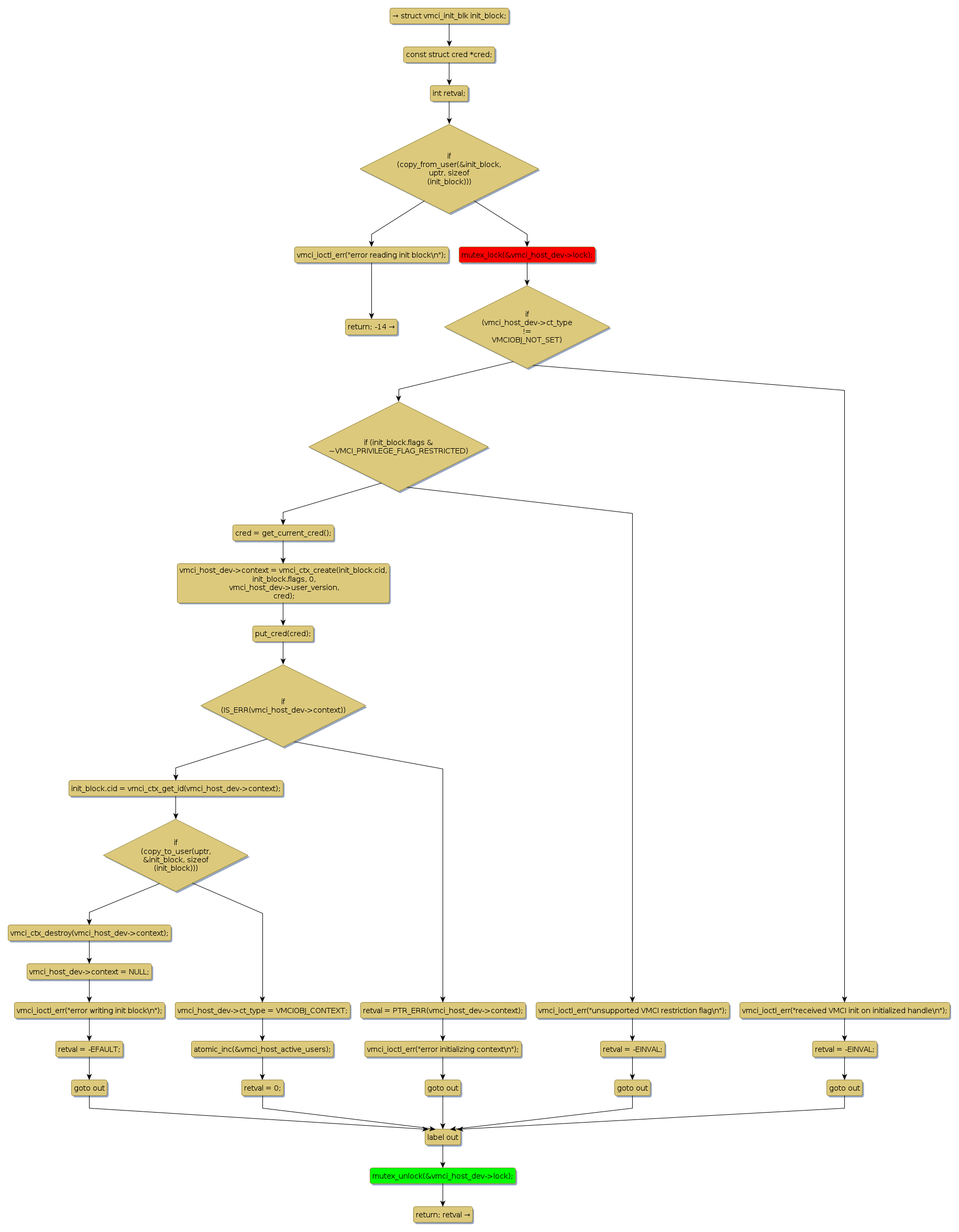
mutex lock @ [8141+33+/linux-3.19-rc1/drivers/misc/vmw_vmci/vmci_host.c]
Instance Signature: lock
|
The Matching Pair Graph:
|
|
Function Name
|
Control Flow Graph (CFG)
|
Events Flow Graph (EFG)
|
Source Correspondence
|
|
vmci_host_do_init_context
|
|
|
[7808+25+/linux-3.19-rc1/drivers/misc/vmw_vmci/vmci_host.c]
|